一、事項名稱:我要開辦燃氣銷售網點
二、受理對象:法人、非法人經濟組織、自然人
三、須辦證照
(一)《營業執照》
(二)《燃氣經營許可證》
四、申請材料
除特別說明之外,材料均為一式一份。
辦理營業執照:
根據申請人選擇的經濟類型提交(一)——(四)項之一:
(一)個體工商戶設立登記提交材料
1、個體工商戶登記(備案)申請書 原件
2、申請人身份證件復印件
3、住所使用證明 原件或復印件
4、經營者1寸彩照 (2張)
(二)個人獨資企業設立登記提交材料
1、《個人獨資企業登記(備案)申請書》 原件
2、投資人身份證件復印件
3、企業住所使用證明 原件或復印件
(三)合伙企業設立登記提交材料
1、《合伙企業登記(備案)申請書》 原件
2、全體合伙人的主體資格證明 復印件
3、全體合伙人簽署的合伙協議 原件
4、全體合伙人對各合伙人認繳或者實際繳付出資的確認書 原件
5、主要經營場所使用證明 原件或復印件
(四)有限責任公司設立登記提交材料
1、《公司登記(備案)申請書》 原件
2、公司章程(需全體股東簽名) 原件
3、股東的主體資格證明或自然人身份證明 復印件
4、法定代表人、董事、監事和經理的任職文件 原件
5、住所使用證明 原件或復印件
設置店面門頭戶外廣告招牌審批:
1、店面招牌彩色效果圖(申請人提供并簽字) 原件
2、戶外廣告設置承諾書(城管部門提供,申請人簽字) 原件
3、戶外廣告設置申請審批表 原件
4、市場主體信用承諾書(城管部門提供,申請人簽字) 原件
辦理燃氣經營許可:
1、安全評價報告 原件
2、燃氣經營許可申請表中所列的搶險搶修用車輛和必要的設備機具的產權證明或購置發票(配置數量按照《湖南省燃氣企業經營許可標準》) 原件
3、燃氣工程竣工驗收備案文件 原件
4、安全生產管理制度、燃氣設施建設管理制度、運行管理制度、設備設施維護保養制度、安全事故應急預案、事故搶險搶修制度、安全檢查檢測制度、安全宣傳培訓制度、氣源質量檢測制度、加氣站進出車輛和人員管理制度(瓶裝燃氣企業) 原件
5、安全生產管理制度、燃氣設施建設管理制度、運行管理制度、設備設施維護保養制度、安全事故應急預案、事故搶險搶修制度、安全檢查檢測制度、安全宣傳培訓制度、氣源質量檢測制度(管道燃氣企業) 原件
6、辦公和經營場所產權證書或租賃證書(可共享材料) 原件或復印件
7、主要燃氣場站和設施依照所在地燃氣發展規劃建設的證明文件 原件或復印件
8、與氣源供應單位簽訂的用(供)氣協議書或意向書、人工煤氣等供氣企業的氣源質量檢測報告和認可批文 原件或復印件
9、區燃氣主管部門上報文件(縣區提供) 原件
10、《燃氣經營許可申請表》(城管部門提供) 原件
備注:以上申請材料中涉及營業執照、授權委托書、房屋產權證明或經營場所(住所)使用證明、身份證復印件4類材料的,為可共享材料。
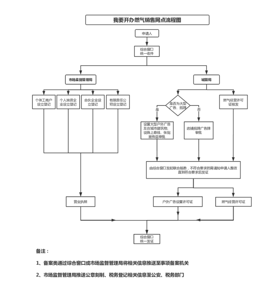
五、辦事指南流程圖

六、辦結時限(A+5個工作日)
綜合受理窗口受理時間為A(A是指申請人資料基本齊全的情況下,“一件事一次辦”綜合窗口收件的時間),則:
(1)辦理營業執照A+2工作日內完成
(2)城管部門廣告設置審批A+3工作日內完成
(3)燃氣經營許可A+3工作日內完成
該套餐辦結時限為A+5個工作日。
備注:審批部門在辦理上述業務時,對資料齊全、能夠當場辦結的,應當當場辦結;遇特殊情況,在上述審批時間內無法完成審批的,窗口工作人員應當向本單位分管領導申請延期,經分管領導批準后,提交書面延期審批報告交行政審批部門備案,并向申請人說明延期審批的理由等情況。
申請人因個人原因不選擇照證聯辦,可向綜合受理窗口書面說明,有關許可備案事項可暫不予審核批準,待申請人欲申辦時,再向綜合受理窗口申請,其中資料已提交的不再要申請人提交。
按規定不需許可、備案的事項不列入流程事項。
以上環節及流程適用營業面積<300㎡的店鋪。(若營業面積≥300㎡,則按照法律法規規定,還需辦理建設工程消防設計審核、備案及工程竣工消防驗收、備案手續,同時該事項承諾辦結時限在“一件事一次辦”改革前的承諾辦結時限基礎上壓縮50%。)
七、辦理層級
市、區(縣)
八、收費依據及標準
不收費。
九、結果送達
自核準之日起2日內送達
送達方式:現場自取、快遞送達
十、咨詢電話
市政務中心:0746-8533271、8533270
冷水灘區政務中心:0746-8219575(導辦臺)、0746-8360991(市場主體設立)0746-8416689(食品藥品)
零陵區政務中心:0746-6332118,6332117
祁陽縣政務中心:0746-3263666
東安縣政務中心:0746-4239377
雙牌縣政務中心:0746-7726211
道縣政務中心:0746-5216066
寧遠縣政務中心:0746-7236385
新田縣政務中心:0746-4718332
藍山縣政務中心:0746-2219320
江永縣政務中心:0746-5755405
江華縣政務中心:0746-2332361
金洞管理區政務中心:0746-3858179
回龍圩管理區政務中心:0746-5911003
永州經開區政務中心:0746-8229117
十一、監督投訴渠道
投訴電話:0746-12345
網上投訴:0746-12345
十二、辦公地址和時間
辦理地址:
市政務中心:冷水灘區逸云路1號。
冷水灘區政務中心:湖南省永州市冷水灘區九嶷大道與湖塘路交叉路口,冷水灘區中小企業創新創業園一樓。
零陵區政務中心:零陵區萍洲中路100號(二樓“一件事一次辦”綜合窗口)。
祁陽縣政務中心:祁陽縣浯溪街道辦事處燈塔路1號。
東安縣政務中心:東安縣白牙市鎮車站路133號。
雙牌縣政務中心:雙牌縣瀧泊鎮雙電路新人社大樓5樓。
道縣政務中心:道縣道州北路工業大道1號。
寧遠縣政務中心:湖南省永州市寧遠縣印山中路88號寧遠縣政府大院寧遠縣政務服務中心。
新田縣政務中心:新田縣龍泉鎮龍泉路108號。
藍山縣政務中心:藍山縣工業園科技路標準廠房二棟。
江永縣政務中心:千家峒路27號(縣委政府大院內)。
江華縣政務中心:湖南省永州市江華瑤族自治縣沱江鎮陽華路146號。
金洞管理區政務中心:金洞鎮人嶺街5號。
回龍圩管理區政務中心:湖南省江永縣回龍圩鎮回龍圩管理區辦公樓政務服務中心。
永州經開區政務中心:永州經開發區中小企業創業園(瀟湘科技創新中心)一樓政務大廳“一件事一次辦”3、4號窗口。
備注:冷水灘區、零陵區、永州經濟技術開發區各市場監管所均可辦理。
辦理時間:
上午:9:00---12:00,下午13:00---17:00

湘公網安備:43010302000524號

繼續訪問