一、事項名稱 :“我要辦卷煙零售資格”套餐服務
二、市場主體類型:個體工商戶
三、適用范圍:在市中心城區(岳陽樓區、岳陽經開區、南湖新區)范圍內新辦卷煙零售經營者。
四、套餐服務聯辦證照(事項)
(一)營業執照;
(二)煙草專賣零售許可證;
(三)臨時占用城市道路審批和設置大型戶外廣告及在城市建筑物、設施上懸掛、張貼宣傳品審批;
(四)涉稅事項辦理;
(五)經營范圍中涉及的其他后置許可經營項目的經營許可。
五、受理窗口
岳陽市政務服務中心一樓“一件事”綜合窗口。
六、審批決定機構
市場監管、城管、煙草、稅務等部門。
七、申請條件
1、申請人必須是有經營能力的公民。
2、申請煙草專賣零售許可證應具備下列條件:
(1)有與經營煙草制品零售業務相適應的資金;
(2)有與住所相獨立的固定經營場所;
(3)符合當地煙草制品零售點合理布局的要求。
3、有以下情形不予辦理:
(1)、利用自動售貨機(柜)經營煙草制品的。
(2)、經營場所與住所不相獨立的。
(3)、一個經營地址已經辦理了煙草專賣許可證的。
(4)、經營場所位于中、小學校師生出入通道依法可步行最短距離50米范圍內的。
(5)、經營場所位于以集中交易商品為主,已滿足消費需求的大型集貿市場內的(綜合性集貿市場、農副產品集貿市場,每50個門店可設置個零售點,不足50個門店的可設置1個零售點,各零售點間距不得少于50米)
八、材料清單(一單)
|
涉及 名稱 |
序號 |
申請材料 |
材料來源 |
份數 |
各類情形 |
材料要求 |
||||
|
基本材料 |
1 |
“我要辦卷煙零售資格”套餐服務一次申請表單 |
申請人提交 |
1 |
|
填寫規范,工整,不漏項 |
||||
|
2 |
經營者身份證復印件 |
申請人提交 |
1 |
如經營者無法現場辦理,須由委托代理人帶經營者身份證原件和復印件,復印件由經營者簽名,也可由代理人簽名。 |
申請人辦理登記前,需先行對經營者及委托代理人的身份信息實行實名驗證 |
|||||
|
3 |
委托代理人證明 |
申請人提交 |
1 |
經營者不能前來辦理,委托辦理的情形 |
經營者及代理人簽名 |
|||||
|
4 |
代理人身份證(委托辦理的提供) |
申請人提交 |
1 |
|
代理人簽名 |
|||||
|
營業執照 |
1 |
經營場所使用證明 |
申請人提交 |
1 |
◆屬于自有房產,提交的房屋產權證或不動產權證復印件; ◆屬于自有房產但未取得房屋產權證明,提交的縣市區房地產管理部門、各類經濟功能區管委會、鄉鎮人民政府(街道辦事處)或村(居)委會等相關單位出具的場所證明原件,場所證明應包含場所的具體地址、權屬主體等內容; ◆購買的商品房未取得房屋產權證明,提交的房地產管理部門的證明原件或建筑工程竣工驗收合格證明復印件及購房合同復印件; ◆屬于租賃(借用)他人房屋,提交的租賃(借用)合同復印件或無償使用房屋證明原件及上述(一)至(三)項規定的有關材料; ◆集群注冊企業,提交的住所(經營場所)托管機構出具的住所(經營場所)托管證明原件及托管機構的營業執照或執業許可證復印件; ◆租賃(借用)商場、賓館、酒店、市場鋪位、商務樓宇等經營場地,提交的租賃(借用)合同復印件及出租方營業執照復印件。 ◆轉租房屋作為住所(經營場所),提交的房屋產權人同意轉租的證明原件; ◆使用岳陽經濟技術開發區、城陵磯新港區、城陵磯綜合保稅區、工業園區等場所作為住所(經營場所)登記,提交的住所(經營場所)信息材料。 ◆使用住宅或其附屬設施登記為市場主體住所(經營場所)的,應當符合《中華人民共和國物權法》的相關規定。還應當提交住所(經營場所)所在地村(居)民委員會或業主委員會出具的有利害關系的業主同意將住宅或其附屬設施改變為經營性用房的證明文件。 |
產權證明、租賃合同等證明必須處于有效期內 |
||||
|
煙草專賣零售許可證 |
1 |
營業執照復印件 (聯辦事項免提交) |
政府部門提供 |
1 |
|
1、經營范圍中要有卷煙、雪茄煙的零售; 2、聯辦事項免提交。 |
||||
|
臨時占用城市道路審批(辦理門頭裝修的提供) |
(辦理門頭裝修的提供) |
|||||||||
|
1 |
現狀圖(實景圖) |
申請人提交 |
1 |
左右有參照門面的現場拍攝的含左右各一個門面在內的正立面圖;左右沒有參照門面的新建門面,提供該建筑物物業企業總體正立面圖 |
|
|||||
|
2 |
效果圖 |
申請人提交 |
1 |
|
在現狀圖上設計制作的效果圖,(突出版面、高度、色彩與左右門面一致) |
|||||
|
3 |
施工圖 |
申請人提交 |
1 |
簡易門頭只標注尺碼,大型門頭須提供具有設計資質的單位加蓋印章的施工圖,改變立面結構(落地占用臺街)的,還須提供經規劃主管部門審核批準的變更規劃方案 |
|
|||||
|
設置大型戶外廣告及在城市建筑物、設施上懸掛、張貼宣傳品(辦理戶外廣告的提供) |
(辦理戶外廣告的提供) |
|||||||||
|
1 |
現狀圖(實景圖) |
申請人提交 |
1 |
◆在建筑物上設置廣告的,現場拍攝的整幢建筑物的正立面圖,并在正立面圖上標示擬設置廣告的具體位置。 ◆在城市設施上設置廣告的,現場拍攝整個建筑物的正立面圖,并在正立面圖上標示擬設置廣告的具體位置 |
|
|||||
|
2 |
效果圖 |
申請人提交 |
1 |
|
在現狀圖上設計制作的效果圖(標注大小尺寸) |
|||||
|
涉稅事項 |
1 |
《納稅人辦稅授權委托書》、《納稅人辦稅授權信息采集表》、《新辦納稅人實名辦稅信息采集承諾書》 |
辦稅服務廳 |
1 |
辦稅人員是法定代表人的不需要提交《納稅人辦稅授權委托書》;辦稅人員是財務負責人、辦稅員、發票領購員或被法定代表人(負責人、業主)授權的其他人員需提交,辦稅人員是稅務代理人的提交《稅務代理合同(協議)原件》代替《納稅人辦稅授權委托書》 法定代表人(負責人、業主)因自身原因不能及時完成實名辦稅認證的,可由授權委派辦稅人員或經辦人作出10個工作日內補辦承諾,提交《新辦納稅人實名辦稅信息采集承諾書》 |
填寫規范,工整,不漏項并加蓋公章 |
||||
|
2 |
開戶銀行賬戶、賬號開立證明復印件 |
申請人提交 |
1 |
|
|
|||||
|
3 |
納稅人財務、會計制度或納稅人財務、會計核算辦法 |
申請人提交 |
1 |
|
|
|||||
|
4 |
財務會計核算軟件、使用說明書原件及復印件 |
申請人提交 |
|
使用計算機記賬的納稅人提供 |
|
|||||
|
5 |
發票專用章印模(首次核定時提供) |
申請人提交 |
1 |
首次核定時提供 |
|
|||||
|
6 |
增值稅稅控系統最高開票限額《準予稅務行政許可決定書》 |
申請人提交 |
1 |
僅使用增值稅專用發票的納稅人提交 |
|
|||||
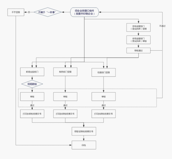
九、聯合辦理基本流程(一圖)
“我要辦卷煙零售資格”流程圖(時限:10個工作日)

十、辦理說明(一說明)
1、按照國家實行企業登記身份信息管理要求,申請人辦理登記前,需先行對股東(發起人)、董事、監事、經理、聯絡員及指定代表或委托代理人的身份信息實行實名驗證;
2、煙草專賣零售許可證可先辦理,但申請人的店面需裝修完畢,商品陳列完成,可正常營業后方可入網經營。(現場勘驗要對店面的經營地址、營業時間、經營范圍等信息進行核查,并對店內商品陳列,店面形象拍照留存。)
3、開展門頭裝修時申請占道范圍不得影響行人和交通安全,不得損壞市政公共設施,不得影響市容市貌;設置大型戶外廣告設計時應綜合考慮建筑物、構筑物外型完好、整潔、美觀,應對國家和省市確定的紀念建筑物和古建筑物保持原有風貌特色。
4、實名辦稅信息登記已實現全省通辦。辦稅人員選擇網上辦理形式的,通過湖南省電子稅務局(https://etax.hunan.chinatax.gov.cn)提交實名辦稅信息登記申請后,系統直接分配至主管稅務機關進行審核辦理。
5、納稅人辦理發票票種核定時,由稅務機關出具給納稅人的《稅務事項通知書》,在進行稅控設備發行時需要提供給稅務機關。
6、已納入增值稅小規模納稅人自行開具增值稅專用發票試點范圍的納稅人,可以不辦理增值稅一般納稅人登記手續,經稅務機關審批增值稅專用發票最高開票限額后,領用增值稅專用發票。
7、納稅人取得由服務單位開具的稅控設備銷售發票以及相關的技術維護費發票(首次購買),可以按照發票票面的價稅合計全額,抵減增值稅稅款,不足抵減的可結轉下期繼續抵減。
8、首次領用發票的納稅人,既可以選擇在稅控服務單位(航天信息或百旺金賦)現場購買,也可以選擇網上購買。網上購買的可以通過稅控服務單位門戶網站或者微信公眾號實現網上購買。在稅務機關的稅控設備發行窗口發行稅控設備后,才能申領發票。
9、通過湖南省電子稅務局自行申領發票的納稅人,可選擇通過郵寄、辦稅服務廳領取、辦稅自助終端領取三種方式取得發票,并通過開票軟件自行下載發票領用信息。
十一、審批時限
營業執照2個工作日,煙草專賣零售許可證8個工作日,戶外廣告許可證5個工作日,臨時占用街道兩側和公共場地許可證5個工作日,涉稅事項辦理0.5個工作日。
全流程承諾時限:10個工作日(不含材料補正、申請人裝修、現場踏勘不通過提出整改等時間)。
十二、收費標準及依據
臨時占用城市道路收費依據
1.《湖南省發展和改革委員會、湖南省財政廳關于降低2016年度第四批涉企行政事業性收費標準的通知》(湘發改價費〔2016〕716號);2.《關于岳陽市城區道路挖掘修復費收費標準的批復》岳發改價費〔2017〕38號。
臨時占用城市道路收費明細
1.建設工程項目:0.75元/日/㎡;2.其它項目:1.5元/日/㎡ 。
十三、辦公地點和時間
岳陽市岳陽樓區東茅嶺路347號市政務服務中心
法定工作日
夏季(7月1日—9月30日):
上午 9:00—12:00
下午13:30—17:30
冬季(10月1日—次年6月30日):
上午9:00—12:00
下午13:00—17:00
十四、咨詢監督電話
政務中心綜合窗口:0730-8882286
市場監管業務咨詢:0730-8882012
城管業務咨詢:0730-8882037
煙草業務咨詢:0730-8882130
稅務業務咨詢:12366
監督電話:12345 0730-8882111

湘公網安備:43010302000524號

繼續訪問