湖南省人民政府辦公廳關于印發《湖南省現代化產業體系建設實施方案》的通知
湘政辦發〔2023〕54號
各市州、縣市區人民政府,省政府各廳委、各直屬機構:
《湖南省現代化產業體系建設實施方案》已經省人民政府同意,現印發給你們,請認真抓好組織實施。
湖南省人民政府辦公廳
2023年12月26日
(此件主動公開,有刪減)
?湖南省現代化產業體系建設實施方案
為深入貫徹落實黨的二十大精神和習近平總書記關于加快構建現代化產業體系的重要講話精神,根據《中共湖南省委湖南省人民政府關于加快建設現代化產業體系的指導意見》(湘發〔2023〕8號),制訂本實施方案。
一、總體要求
(一)工作原則
堅持統籌謀劃、重點突破。科學謀劃湖南現代化產業體系的重點方向和時空布局,著力推進產業鏈延鏈補鏈強鏈,統籌推進產業鏈、創新鏈、資金鏈、人才鏈和政策鏈“五鏈融合”,努力提升在全國乃至全球價值鏈中的地位。堅持實體引領、融合發展。加快農業農村現代化,扎實推進新型工業化,促進一二三產業融合發展,推動數字經濟與實體經濟深度融合、現代服務業與先進制造業深度融合,強化現代基礎設施保障,夯實現代化產業體系的“四梁八柱”。堅持市場主導、政府引導。充分發揮市場在資源配置中的決定性作用,更好發揮政府作用,推動資源要素高效聚集,增強產業轉型升級和提質增效的內生動力。堅持創新驅動、開放協作。推動高效協同創新和高水平對外開放,努力提高產業安全性、完整性、先進性,提升產業鏈供應鏈韌性和安全水平。
(二)主要目標
到2027年,全省現代化產業體系建設取得重要進展,傳統產業更具活力,優勢產業不斷壯大,新興產業迅速成長,未來產業初見成效,湖南在國家現代化產業體系布局中的地位和作用更加凸顯。產業規模進一步擴大,地區生產總值、工業、服務業、農業增加值穩居全國前十,打造一批萬億級產業,培育一批千億級企業,壯大一批千億園區。產業結構進一步優化,三次產業結構更趨合理,制造業增加值占地區生產總值比重超過30%,戰略性新興產業增加值占地區生產總值比重、生產性服務業占服務業比重、農產品加工轉化率高于全國平均水平。質量效益進一步提升,數字經濟核心產業增加值占GDP比重超過10%,高新技術制造業增加值占制造業比重超過20%,規模以上工業企業高端化智能化綠色化改造率超過50%,研發經費投入強度、產業財稅產出率、產業稅收貢獻率高于全國平均水平,單位地區生產總值能耗、水耗、二氧化碳排放量持續下降,加快構建自主可控、安全可靠、競爭力強的現代化產業體系。
(三)區域布局
充分發揮長株潭核心引領作用,大力提升省域副中心支撐能力,持續增強市州間產業聯動,構建“一核引領、兩翼支撐、多點協同”的現代化產業體系新格局。
一核引領:依托長株潭國家自主創新示范區、湘江新區、湖南自貿試驗區等國家級戰略平臺,支持長沙重點發展新一代信息技術、工程機械、新能源汽車、生物醫藥產業,率先布局人工智能、量子科技、前沿材料等未來產業,株洲重點發展軌道交通、航空航天(含北斗)、先進材料,湘潭重點發展新能源、鋼鐵材料、汽車產業,鼓勵協同配套發展,共同打造具有國際競爭力的世界級先進制造業集群。
兩翼支撐:發揮岳陽通江達海優勢,重點發展現代石化、食品加工產業;發揮衡陽老工業基地和交通樞紐優勢,重點發展綠色礦業、電工裝備、鹽化工產業,提升省域副中心城市產業支撐力和貢獻度。
多點協同:堅持特色化差異化發展,推動洞庭湖生態經濟區全方位對接長江經濟帶、長三角一體化發展,支持常德重點發展工程機械、食品加工、輕工紡織,益陽重點發展食品加工、電子元器件產業。湘南地區積極打造對接融入粵港澳大灣區的新興產業承接帶和科技產業配套基地,支持郴州重點發展綠色礦業、新能源,永州重點發展輕工紡織、儲能材料、食品加工產業。大湘西地區大力發展特色產業和綠色生態經濟,支持邵陽重點發展新型顯示功能材料、特色輕工,婁底重點發展綠色礦業、精品鋼材、農機裝備,懷化重點發展中醫藥、輕工、新型顯示,張家界重點發展文化旅游、大健康,湘西自治州重點發展綠色礦業、食品加工產業。
二、改造提升傳統產業
圍繞現代石化、綠色礦業、食品加工、輕工紡織等傳統產業,加快技術改造和設備更新,推廣先進適用技術,促進流程智能化、工藝現代化、產品高端化,實現擴能提質升級。
(一)現代石化
合理優化化工園區布局,加快頭部企業培育招引,積極創建國家級創新平臺,增強中高端產品供給能力,提升行業本質安全水平。到2027年,力爭石化產業產值超過4100億元,培育百億龍頭企業5家以上,建設成為中部地區重要的石化產業創新示范基地。
1.石油化工。乙烯,推動岳陽乙烯煉化一體化工程2027年前投產,形成1000萬噸煉油、100萬噸乙烯產能,同步建設110萬噸聚乙烯(含EVA)、30萬噸環氧丙烷等差異化特色產品生產能力,大力引進發展聚烯烴深加工。將湖南石化打造成千億級龍頭企業。己內酰胺,加快60萬噸/年己內酰胺搬遷與升級轉型發展項目達產達效,延伸發展聚酰胺—結絲/工程塑料—錦綸織造產業鏈,建設全球規模最大的年產100萬噸“岳陽特色尼龍城”。催化劑,進一步提高煉油催化劑水平,拓展化工、環保、燃料電池催化劑新產品,建設國內一流綜合性催化劑生產基地。其他特色石化產品,加快天辰尼龍66、時代華鑫高端PI膜項目建設,壯大熱塑性橡膠、環氧樹脂、聚氨酯、聚己內酯、聚酰亞胺、碳酸酯產業規模,發展高端高分子新材料、有機化學制品和電子級化學品。
2.鹽氟化工。鹽化工,以建滔(衡陽)實業、湘衡鹽化、建衡實業、恒光化工為龍頭,重點發展含氯、硫、氨等基本化工原料和功能材料,積極發展氯堿工業、純堿工業及與化工關聯的輕工工業,大力開發電子級雙氧水、硫酸、鹽酸、高純氨和新型水處理劑、高端無機鹽產品。氟化工,依托中化藍天、湖南有色等企業,提高螢石資源綜合利用水平,加快特色氟化工全產業鏈發展,打造百億級氟化工集群。推動鹽氟化工與石化融合發展,加快發展高品質聚氯乙烯、環氧氯丙烷、聚甲醛、三氟氧乙烯等鹽基有機化工、有機氟化工產業鏈。
3.精細化工。推進海利高新技術產業基地等重大項目建設,鞏固高端涂料、農藥、酶制劑等特色優勢,推動基礎化工原料向化工新材料延伸發展。
4.從嚴控制化工園區。深化化工園區合理布局和認定,優化細化園區管理體制和入園政策,進一步提升園區綜合承載能力。建立重大石化項目原油供應、用地用能、環境容量省級統籌保障機制。加快對高危工藝開展安全化改造和替代,提升行業本質安全水平。
(責任單位:省工業和信息化廳、省發展改革委、省科技廳、省生態環境廳,岳陽、衡陽、郴州等相關市州人民政府,排第一的為牽頭單位,下同)
(二)綠色礦業
合理控制鋼鐵、水泥、平板玻璃等產能,加快產品結構調整和高端化發展,構建從采選、冶煉、壓延加工到循環利用的完整產業鏈。到2027年,綠色礦業營業收入力爭達到1萬億元,努力打造一批千億級礦業產業集群。
1.有色金屬。鋁銅鈦加工,以湖南有色控股、晟通科技、金龍科技、湘投金天科技等為龍頭,重點發展高強高導新型銅合金管帶絲箔、高強度高性能鋁合金、鈦合金等產品,延伸銅鋁鈦產業鏈。鉛鋅加工,依托衡陽水口山、郴州鉛鋅冶煉產業集聚區,加快發展新型耐腐蝕鉛合金、高強超塑鋅合金等產品,完善鉛鋅復合材料產業鏈。鎢鉬精深加工,加快建設株洲、郴州硬質合金產業集群,重點發展超細晶和納米硬質合金、高性能鎢合金、高效精密加工數控刀具等產品。稀貴金屬加工,依托湖南有色產業投資集團等龍頭企業,加快發展高端工藝品、電子銀漿、銀催化納米材料、載銀抗菌材料等產品,形成高端金銀精深加工產業鏈。加快鋰、鈮、鉭、鎘、錸、鋱、鏑等“三稀”(稀土、稀有、稀散)礦產在新能源、電子信息、國防軍工等領域應用。
2.精品鋼材。硅鋼,加快實施漣鋼120萬噸冷軋硅鋼、浙湘新材30萬噸高牌號硅鋼、宏旺新材高牌號硅鋼及電機配套等項目,打造國內一流硅鋼全產業鏈。薄板,深化與米塔爾合作,加快VAMA二期項目建設,爭取三期項目落地,建設全球領先的高端汽車板基地。加快攀華冷軋薄板等項目達產見效,發展家電等領域新型薄板。寬厚板,實施湘鋼寬厚板技改和先進金屬材料精深加工等項目,擴大海工裝備、船舶用鋼等領域競爭優勢。強化與工程機械、軌道交通裝備、管道運輸等行業對接,積極開發高端線材、高強鋼和高端鋼管。延伸發展高端精密緊固件,打造申億精密、飛沃科技等高端品牌。
3.綠色建造。裝配式建筑,依托長沙、吉首等國省裝配式建筑試點城市和遠大住工、湖南建投集團等產業基地,大力發展裝配式建筑集成化部品部件,在學生公寓、園區標準廠房、綠色農房等領域拓展應用場景,開展裝配式建筑全過程建設示范。陶瓷,做大做強醴陵陶瓷、新化電子陶瓷產業集群,加快開發推廣高性能火花塞陶瓷、半導體陶瓷基板、氮氧傳感器、陶瓷電容電阻電感、鋼鐵工業用耐磨耐高溫構件等各類特種陶瓷產品。玻璃,合理發展光伏玻璃,大力發展電子信息、新能源、航空航天等領域特種玻璃及中高端玻璃制品、玻璃纖維,打造國內重要的特種玻璃生產基地。水泥石材,加快推進產業提質升級和節能降碳改造,鼓勵發展特種水泥。耐火材料及石墨等。鞏固云母、石棉、石墨及特種耐火材料傳統優勢,大力開發非金屬功能材料、高端碳素材料、高純石英、高品質人工晶體等特種非金屬新材料。
4.實施戰略性礦產找礦突破行動。聚焦國家戰略性礦產和我省優勢礦產,加強湘東北、湘西北、湘中、湘南、雪峰弧形等重要成礦區帶礦產資源勘查,著力開發有色金屬、貴金屬、“三稀”礦產和能源礦產資源,推動優勢礦產增儲上產。組建省礦產資源集團。
(責任單位:省工業和信息化廳、省自然資源廳、省發展改革委、省科技廳、省住房城鄉建設廳、省生態環境廳,相關市州人民政府)
(三)食品加工
著力提高農副產品精深加工能力和質量安全水平,做強骨干龍頭企業,打造“湘字號”知名品牌。到2027年,全省食品加工業營業收入超過8000億元,建設15個左右營業收入過百億元的特色園區,建成全國知名的生態綠色食品產業基地。
1.農副產品精深加工。糧油加工,推動益海嘉里望城糧油加工基地、常德米粉產業園、新金浩、山潤茶油生產線等項目建設,培育壯大湖南農業集團、金健米業、道道全糧油、陳克明食品、長康實業等龍頭企業,加快擴大湘字號糧油品牌影響力。畜禽水產加工,加快唐人神、新五豐、東方希望集團、正大集團、湘村黑豬系列生豬全產業鏈項目建設,實施生豬屠宰加工能力提升工程,推動集中屠宰能力達到3000萬頭以上。加快順祥食品、東江魚、魚米之湘、國聯水產等水產品加工企業發展,提升水產品加工率。罐頭加工,支持果秀、熙可、李文食品等企業針對“地理標志產品”開發低糖、混合型罐頭產品。
2.食品制造。休閑食品,加快平江豆干、攸縣香干、武岡豆制品等休閑食品基地建設,壯大鹽津鋪子、舜華鴨業、絕味食品等品牌企業,積極培育茶顏悅色、墨茉點心局、金栗門等網紅品牌,打造湖湘特色休閑食品集群。布局建設一批食品加工特色產業園。調味品,做大加加、龍牌、雪花等優勢品牌,大力發展營養保健型調味品以及供餐飲業使用終端調味產品。乳制品,加快澳優乳業、南山牧業、優氏乳業、英氏控股集團等企業品牌化發展,著力發展乳制品、營養食品、功能性食品。預制菜,引導新聰廚、世林食品等企業發展綠色安全凈菜速食品。建設一批“中央廚房+食材冷鏈配送”設施,布局建設預制菜加工產業園區。
3.酒飲茶。白酒,支持酒鬼酒、湘窖酒業、武陵、德山等企業做大做優做強,打造湘西、常德、邵陽百億白酒優勢產區,建設白酒全產業鏈。茶飲,依托湖南茶葉集團等龍頭企業,加強“瀟湘茶”“湖南紅茶”“安化黑茶”“岳陽黃茶”“桑植白茶”等品牌建設,提高“五彩湘茶”競爭力。軟飲料,加快華潤怡寶純凈水基地、康師傅熱飲基地等項目建設,開發果蔬汁飲料、茶飲料、含乳飲料和植物蛋白飲料等功能性飲品。
(責任單位:省農業農村廳、省工業和信息化廳、省商務廳、省市場監管局,相關市州人民政府)
(四)輕工紡織
以湘南湘西地區為重點,積極承接沿海勞動密集型和加工貿易產業轉移,培育一批“三品”標桿企業、外貿特色產業集群和加工貿易梯度轉移重點承接地。到2027年,全省輕工紡織產業規模達到萬億級,培育一批營業收入過千億元的湖湘特色產業集群。
1.煙草。以長沙、常德、郴州、永州零陵等卷煙生產基地為重點,加快智能制造和數字化轉型,推動從種植、生產、復烤到卷煙產品研發的全鏈條提質增效,做大做強“芙蓉王”“白沙(和天下)”等湘煙品牌。
2.煙花爆竹。加快綠色化、數字化、安全化發展,重點推進以瀏陽、醴陵為主體的全國煙花爆竹轉型升級集中區建設,支持建設瀏陽煙花博物館和煙花會展中心、煙花爆竹集運中心,建設湘贛邊煙花爆竹產業全球總部基地、煙花爆竹產業研究院,打造以煙花爆竹生產經營、機械設備制造、燃放及原輔材料供應、文化創意等于一體的世界煙花之都。
3.紡織服裝。加快雅士林桑蠶絲綢智造項目、湘南紡織基地服飾產業園等重大項目建設,支持寧鄉服裝服飾、醴陵船灣職業服裝、湘潭防護服等特色園區和祁陽白水紡織小鎮、蘆淞白關服飾小鎮發展,擴大圣得西、忘不了、派意特等服裝品牌影響力。積極發展適銷對路紡織服裝,以優質天然纖維為重點大力發展棉麻紡織,以中高檔床上用品為重點構建完整家紡產業鏈,加快特種防護、海洋漁業、建筑裝飾等產業用紡織品開發應用,創新發展蠟染、織錦、銀飾等特色民族服飾。
4.家居用品。日用陶瓷,加快醴陵中高檔日用陶瓷、釉下五彩瓷、高端炻瓷發展,支持望城銅官窯工藝陶瓷、衡陽縣日用陶瓷、溆浦日用陶瓷等產業發展,推進陶瓷原料制備、泥釉模產業標準化生產。皮具箱包,加快懷化國際陸港箱包產業園、享同實業等項目建設,支持邵東、藍山、會同、寧遠等箱包皮具制鞋產業發展,重點發展高檔鞋面革、沙發箱包革、服裝革、汽車坐墊革等產品。家具制造,支持瀏陽、臨湘、桂陽、新田加快傳統家具產業轉型升級,重點發展中高端民用、商用、辦公家具;加快推進以竹代木、代塑、代鋼,開發推廣竹地板、竹家具、竹餐具、竹辦公用品、竹工藝品等竹家居產品,打造“瀟湘竹品”公用品牌。深入挖掘長沙湘繡、瀏陽菊花石雕、臨武通天玉雕等文化內涵,提升品牌知名度。
(責任單位:省工業和信息化廳、省市場監管局、省商務廳、省林業局,相關市州人民政府)
三、鞏固延伸優勢產業
圍繞工程機械、軌道交通、現代農業、文化旅游等優勢產業,進一步發揮湖湘特色優勢,推進延鏈補鏈強鏈,強化產業鏈上下游配套,打造彰顯湖南特色優勢的國內外一流產業集群。
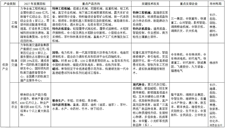
(一)工程機械
著力開發智能化、新能源化和高可靠性產品,強化零部件配套支撐,提升主導優勢產品國際競爭力。到2027年,力爭全省工程機械企業營收超過3000億元,新增千億級企業、百億級企業各1家以上,零部件就近配套率明顯提高,打造世界工程機械科技創新發源地、高端制造集聚地、合作交流目的地。
1.特種工程機械。依托三一集團、中聯重科、鐵建重工、山河智能、星邦智能等龍頭企業,重點發展電動化、智能化、高端化的混凝土機械、挖掘機械、起重機械、樁工機械、高空作業機械、地下施工機械等建筑機械,大力發展露天采礦設備、破碎篩分設備,物料輸送設備等礦山機械,著力開發新一代消防車、排澇車、救援機器人等新型應急救援機械,加快發展道路清掃車、清洗吸污車、灑水抑塵車、垃圾車等環衛機械。
2.特色農機裝備。加快中聯智慧農機科創城等重大項目和湖南智能農機創新研發中心等創新平臺建設,支持中聯重科、鐵建重工、山河智能、湖南糧油機械等企業拓展農機產業,做強做優輕型履帶式拖拉機、履帶式旋耕機、水稻有序拋秧機、中小型及再生水稻聯合收割機、小型組合米機、采棉機等智慧農機產品,加快補齊茶葉和林果采收機械、畜禽水產工廠化養殖及加工機械短板。
3.零部件配套。加快中興液壓、特力液壓和三一集團、中聯重科底盤生產等項目建設,支持湖南工程機械配套產業園發展,加強主機企業內部配套能力建設。研究制定新能源工程機械行業標準,建立二手工程機械設備評價體系,推動三一(海南)再制造、中聯重科海南國際高端裝備產業園項目建設,打造全球工程機械維修中心、再制造中心,持續完善“后服務”市場。
(責任單位:省工業和信息化廳、省發展改革委、省農業農村廳、省商務廳、省科技廳,相關市州人民政府)
(二)軌道交通
推動國鐵、城軌、磁浮、智軌“四軌一體”發展,全面提高自主可控水平。到2027年,力爭軌道交通裝備集群產值超過2000億元,培育百億企業5家以上,服務營收占總營收比重達到25%左右,建成世界一流的軌道交通裝備研發中心、國際領先的軌道交通裝備智造中心、全國最大的軌道交通產業服務中心。
1.國鐵。重點發展適用高原復雜環境的電力機車、新一代高效智能大功率電力機車、電油雙源制機車、混合動力調車機車和歐洲平臺化四軸機車。到2027年,國鐵機車國內市場占有率穩定在50%以上。支持中車株機拓展維保、檢修、配件及全壽命周期服務和海外市場業務。爭取布局國家軌道交通檢測試驗認證基地和高鐵動車組及更多城際動車組生產資質。
2.城軌。構建先進、安全、智能、環保、經濟的多制式城軌車輛標準化產品平臺,重點發展時速80公里、120公里速度等級的A、B型車系列化中國標準地鐵、儲能式有軌電車、單軌、齒軌列車等,到2027年,力爭城軌車輛市場占有率突破30%。加快株洲電機市域車輛牽引電機、變壓器數字化項目建設。
3.磁浮。推廣時速200公里以下磁浮,加快長瀏、長寧市域(郊)鐵路和長株城際項目建設,在重點旅游景區推廣快速磁浮軌道交通接軌,打造“磁浮湘軍”產業品牌。研制常導短定子中低速磁懸示范列車,構建新一代中高速磁懸浮系統的設計、制造、試驗、檢測技術平臺以及技術標準和規范,研發新一代中高速磁懸浮列車和系列化磁浮工程車。
4.智軌。依托中車株洲所等重點企業,開展智軌列車工藝技術研發,加快虛擬軌道跟隨控制技術推廣和應用,提升批量制造能力,拓展智軌工程市場,帶動省內相關產業鏈快速發展。
(責任單位:省工業和信息化廳、省發展改革委、省科技廳、省商務廳、省交通運輸廳,相關市州人民政府)
(三)現代農業
落實最嚴格的耕地保護制度,大力推進種業振興,推動農業優勢特色產業全鏈條發展,促進我省由農業大省向農業強省跨越。到2027年,糧食綜合生產能力穩步提升,糧食產量達到630億斤以上,種業產值達到600億元,力爭培育6個以上重大新品種。
1.糧食生產。落實國家新一輪千億斤糧食產能提升行動,以國家商品糧基地縣、產糧大縣等區域為重點,大力開展早稻集中育秧,穩定雙季稻播種面積。推廣“早專晚優”“一季優質稻+一季油菜”等輪作模式,因地制宜發展稻田綜合種養。充分利用旱土、高岸田等發展旱雜糧。
2.現代種業。深入實施“藏糧于地、藏糧于技”戰略,完善雜交水稻全國重點實驗室等10大種業創新平臺,建設南繁育種基地等10大良種繁育基地,開展第三代雜交稻、低鎘稻、耐鹽堿稻、短生育期早晚稻、耐極端高低溫水稻等品種攻關。開展玉米引進種質資源鑒定、關鍵核心技術集成、優異新種質創新、高產高效品種選育,推動油菜“三高兩低”新品種選育和果菜茶核心種質提檔升級。培育生豬核心種源,打造瘦肉型豬種源基地。創制多倍體魚、抗病草魚、中華鱉、小龍蝦等優質新品種(系)。完善監管服務體系和種子出口審批服務。
3.綠色原料基地。做強做優糧食、畜禽、蔬菜等產業,加快培育油料(油菜、油茶)、茶葉、水產、水果、中藥材、竹木等千億產業。推動智慧設施農業建設,打造一批現代設施農業標準化園區,支持蔬菜出口認定基地建設,發展綠色、有機、無公害農產品,推進專用加工原料本土化。因地制宜發展特色林業產業和林下經濟。
(責任單位:省農業農村廳、省林業局、省商務廳、省發展改革委、省科技廳,相關市州人民政府)
(四)文化旅游
優化文化旅游產品供給,推動文旅深度融合。到2027年,全省旅游接待人數突破10億人次,規模以上文化產業營收達到4700億元,旅游總收入達到1.4萬億元,旅游及相關產業增加值占全省GDP比重提高至6.5%。
1.音視頻。以國防科大、華為等為技術依托,以湖南廣電、萬興科技(湖南)等企業為引領,加快音視頻媒體實驗室、媒體產業公共云、視頻網、算力匯聚調度平臺等建設,促進音視頻內容和軟硬件高度耦合、互為驅動。發展數字人、視頻AI等先進音視頻制作生產線,推動與元宇宙、人工智能等技術融合,構建“采、編、播、傳、顯”軟硬件產業鏈,打造具有國際影響力的“中國V谷”。加快馬欄山國家級文化產業示范園區建設,支持5G高新視頻多場景應用國家廣播電視總局重點實驗室創建全國重點實驗室。
2.文化創意。實施科技賦能文化產業創新工程,加快芒果城、中南國家數字出版基地等項目建設,做強長視頻內容核心業務板塊,推動與高新視頻、多場景應用融合孵化新業態,支持金鷹卡通、山貓傳媒、漫聯卡通、草花互動等原創型動漫企業發展。依托湖南廣播影視集團、湖南出版投資控股集團等龍頭企業,做優做大做強湖南文化創意產業集群。積極培育演藝娛樂品牌,推動新型舞臺裝備、數字多媒體娛樂設備、游戲游藝設備等新產品研發和生產。打造“數字博物館”,加強知識產權保護和原創精品引導支持。
3.全域旅游。加快旅游基礎設施建設、智慧文旅信息系統建設和重點景區數字化改造,推動“旅游+”融合發展和“暢游湖南”工程建設。推進國家和省級文旅消費示范城市、文旅融合發展示范區、紅色旅游融合發展示范區、非物質文化遺產特色景區建設,打造長沙縣樂運魔方等200個文旅消費“新生代·新場景”和株洲清水塘、常寧水口山等100個工業旅游點,拓展研學、康養、冰雪、探險、觀星、避暑避寒、夜間游覽、城市漫步等旅游新產品,培育智慧旅游沉浸式體驗新空間新場景。開展文化產業賦能鄉村振興試點。
(責任單位:省文化旅游廳、省委宣傳部、省發展改革委、省科技廳、省工業和信息化廳、省農業農村廳、省林業局、省廣播電視局、省體育局,長沙、張家界等相關市州人民政府)
四、培育壯大新興產業
圍繞數字產業、新能源、大健康、空天海洋等重點領域,加快推動新興產業融合化集群化發展,提升產業鏈供應鏈韌性和安全水平,打造一批根植湖南、市場競爭力凸顯的新興產業集群。
(一)數字產業
加快新一代信息技術集成創新和融合應用,全力推進建設全國重要的功率半導體產業高地和新型顯示材料產業基地,推動產品高端化輕量化和全產業鏈發展。到2027年,全省數字產業規模突破萬億元,建成1-2個千億級、5個左右500億級規模電子信息產業基地,打造新一代信息技術引領的國家級電子信息產業集群。
1.先進計算。實施銀河麒麟、麒麟信安、拓維信息等研發項目,積極發展面向云計算、邊緣計算等下一代操作系統,推動計算架構由單一傳統向融合智能轉變。深化與中國電子、華為等龍頭企業合作,構建以“鯤鵬”生態為代表的開放融合生態。推進以長株潭都市圈為核心、郴州東江湖為特色基地、其他市州協同發展的數據中心總體布局,建設一批數據中心、智算中心和算力調度平臺,打造國家級先進計算產業集群。
2.新一代半導體。依托中國電科48所加快建設國家第三代半導體技術創新中心(湖南),推動“三束”裝備、第三代半導體裝備研發迭代及產業化,打造國家半導體裝備產業中心。推進三安光電、泰科天潤等項目建設,打造全國領先的第三代半導體全產業鏈生產基地。加快中車時代半導體三期、揚杰科技功率芯片等項目建設,鞏固提升功率半導體產業基礎優勢。支持景嘉微、國科微等重點企業加快芯片設計產業發展。
3.新型顯示。突出“強屏壯玻”,支持惠科持續布局高世代面板系列項目,加快邵虹、藍思科技、東旭、旗濱等企業基板、載板、蓋板等高端玻璃產品項目建設,打造全國重要的電子玻璃產業基地。推進惠科智能制造產業綜合體項目建設,強化驅動芯片、偏光片、特種氣體等關鍵配套。拓展新型顯示技術在下游車載、家居、文教、醫療等領域的場景應用。
4.智能終端。手機,推動望城5G智能終端產業基地、藍思湘潭生產基地盡快達產,爭取手機頭部企業生產計劃導入。智能家電,支持長沙格力、中電數科、盾安科技等企業做大做強,打造涵蓋智能家電、智能終端、智能家居及其配套的全產業鏈。計算終端,推進紫光ICT設備智能制造基地、中電長城國產文印產品和特種計算裝備研發與產業化、中興通訊(長沙)基地等項目建設,推動長城、湘江鯤鵬等“六機”企業產能滿產,支持深信服、麒麟信安等云桌面終端產業化。電子元器件,加快益陽信維 MLCC等項目建設,推進高端電容器、印制電路板(PCB)、電子陶瓷等優勢產業發展。
(責任單位:省工業和信息化廳、省科技廳、省發展改革委、省通信管理局,相關市州人民政府)
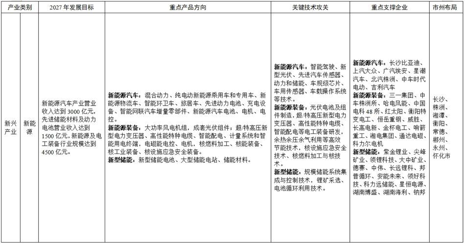
(二)新能源
搶抓汽車消費升級和新能源裝備發展機遇,大力實施整車帶動戰略,深入推進新能源產業鏈上下游融合。到2027年,全省新能源汽車產業營業收入達到3000億元,先進儲能材料及動力電池營業收入達到1500億元,新能源及電工裝備行業規模達到4500億元。
1.新能源汽車。加快長沙比亞迪、北汽株洲、廣汽埃安、上汽大眾、吉利商用車等新能源整車項目達產,推動燃油汽車產能轉型和閑置產能利用,擴大我省新能源整車規模優勢。圍繞新能源汽車“三電”,加大長沙、湘潭等省級汽車配套產業園發展,推進比亞迪零部件、中車時代電氣電驅系統、博世新能源汽車電控等項目建設,爭取頭部企業在湘布局擴能動力電池。支持希迪智駕、納雷科技、舍弗勒、景嘉微、國科微、轂梁微等企業加快發展自動駕駛系統、毫米波雷達、線控底盤、汽車芯片等智能網聯汽車增量零部件。加快智慧充電樁、停車場建設。
2.新能源裝備。風電裝備,依托湘電集團、三一集團、中車株洲所、恒岳重鋼、哈電風能等企業,加強風電裝備研發應用,加快飛沃五廠智能制造生產基地等項目建設,著力發展丘陵低風速風電裝備和海上風電裝備。光伏裝備,依托中國電科48所、紅太陽、三一集團等,推進光伏組件提質增效、5GW光伏電池等項目建設,加快成套光伏組件生產裝備研發應用。輸變電裝備,瞄準國家“準國交14直”特高壓工程裝備需求和廣闊海外市場,推動特變電工衡陽公司系列項目達產增效和威勝、長高電新、金杯電工等企業創新發展。氫能裝備,支持三一集團、中車株洲所、響箭重工等企業氫能產業布局,加快制氫、儲氫、加氫、用氫全產業鏈發展,爭創國家氫能示范區。電磁能用電裝備,依托湘電集團、通達電磁能、科力爾電機等企業,推進電磁能電控、電機產業化。核能裝備,依托南華大學、湖南大學等,積極發展核工業裝備、核設施應急安全技術與裝備、核能系統智能集成等產業。
3.新型儲能。實施紫金鋰業、尖峰礦業、領鋰科技、大中礦業等鋰礦采選項目,推動德賽、中偉、長遠鋰科等項目達產達效,加快邦普循環等電池循環利用項目建設,鞏固擴大儲能材料集群規模優勢。推動郴州安能未來、領好科技、科力遠儲能、星恒電源、湖南博盛等儲能電池項目達產。加快謀劃布局固態電池,支持湖南海利、鈉邦等加快布局全釩液流電池、鈉離子電池。培育壯大中車株機、威勝、華自等系統集成企業,積極拓展商業和家用儲能電池市場。
(責任單位:省發展改革委、省工業和信息化廳、省科技廳、省能源局,相關市州人民政府)
(三)大健康
以保障人民健康為目標,將大健康產業打造成為支撐我省經濟社會發展的重要支柱產業。到2027年,大健康產業增加值達到4200億元,打造全國一流的醫療衛生服務中心、健康消費中心和健康產業融合發展集聚區。
1.中醫藥。壯大“湘九味”道地藥材產業,新建一批道地藥材良種繁育、生態種植和初精深加工、趁鮮加工基地,研究制定湘產中藥材國際標準、地方標準,開展湘產中成藥大品種臨床綜合評價,推進中醫藥全產業鏈開發。發揮國家中醫藥傳承創新中心、湘贛粵港澳中醫藥全產業鏈協同發展聯盟等平臺機制作用,加快推動中藥創新研究和中藥經典名方轉化,開發保健食品、藥食同源產品、特醫食品,研發功能性藥膳、藥飲、藥浴、藥妝等健康產品。
2.現代醫藥。加快邵陽寶東原料藥、華納大醫藥中間體等項目建設,推動創新藥和改良新藥、首仿藥、高端原料藥、關鍵藥物中間體等研發和產業化。支持湘江新區、長沙經開區發展中藥、醫療器械、化學藥、生物藥、醫藥物流等全產業鏈,打造國際生物醫藥智造高地和企業總部基地。加快瀏陽國家級生物醫藥產業基地、國家創新藥物孵化基地建設,支持常德經開區建設原料藥生產基地。爭取長沙航空口岸增設首次進口藥品口岸,爭取跨境電商零售進出口藥品試點。
3.醫療器械。依托楚天科技、中國醫藥、康泰醫療器械、凌銳醫療器械等企業,重點發展大型醫學診斷、先進診療、新型植入介入、應急防護、家用醫療等設備及核心零部件。依托三諾生物、圣湘生物、愛威科技等企業,加快體外診斷試劑與設備等發展。加快楚天科技、可孚醫療、愛爾醫療等企業重點項目建設,積極引進跨國公司在湘設立研發中心和藥品醫療器械生產基地,打造高端醫療器械產業集群。
4.美妝。加快寧鄉美妝谷、水羊總部基地、本美科技、綻妍生物等項目建設,培育一批化妝品、醫療美容優質品牌企業和省級及以上創新平臺,加強行業準入管理和產品質量監管,健全以化工原料、包裝材料生產與供應、產品研發、生產制造、品牌策劃與傳播、線上線下銷售為一體的美妝全產業鏈。
5.健康服務。健康食品(保健品),加快中部地區?區域性營養創新平臺建設,針對嬰幼兒、兒童、運動人群、特定疾病狀態人群、孕婦及乳母等特殊人群需求,促進特殊膳食用食品、保健食品、湘系養生特色菜肴等產業健康發展,制定營養食品標準體系,打造一批營養健康食品基地。康體設備,加快發展助行器、感官輔助器、智能穿戴等康復訓練及健康促進輔助設備和健身設備器材、水上運動裝備、山地戶外裝備等體育用品。醫養康養,推進長株潭綠心中央公園、中核云峰湖健康谷、紫鵲界康養及農旅度假區、張家界堡子界森林康養基地、永州濱江新城康養基地等項目建設,打造一批中醫康養、森林康養、溫泉養生、運動健身、休閑旅游省級示范體驗基地。
(責任單位:省衛生健康委、省中醫藥局、省藥品監管局、省發展改革委、省工業和信息化廳、省科技廳、省市場監管局、省林業局等,相關市州人民政府)
(四)空天海洋
聚焦航空航天和海洋裝備發展,打造北斗衛星導航產業創新引領區、通航產業綜合應用區、海洋工程裝備特色產業集聚區。力爭到2027年,航空航天產業產值達到2000億元以上,爭創世界一流的空天海洋產業集群。
1.航空裝備。依托中國航發南方、中國航發動研所、航空工業起落架等企業,加快發展通航整機、無人機、中小航空發動機、起降系統和輔助動力系統,推動新型飛行器及發動機整機布局,培育壯大通航整機、大飛機機載系統、航空航天新材料等標志性產業集群。主動對接中國商飛、中國航發等央企,在湘組建民機APU合資公司,加快機載系統研制和批產任務,壯大大飛機配套規模。依托中創空天、金天鈦業等企業,加快發展鈦、鈹、鋁、鎂輕質合金等航天航空新材料。
2.北斗產業。發揮北斗系統核心技術策源地優勢,依托星河電子、湖南航天等龍頭企業,聚焦北斗衛星導航專用芯片、高精度時頻、衛星地面站與系統增強、高精度接收與仿真測試等,加快發展北斗芯片、算法、終端集成和平臺運營服務。加快國家(長沙)北斗特色產業園、株洲北斗產業園、岳陽北斗衛星導航應用產業園建設,融合時空地理信息底板優勢,推動北斗在安全、消費、重點行業等領域的規模應用。積極發展商業航天,擴大特色商用衛星制造和組網規模,支持 SAR衛星等特色星座建設,參與國家綜合 PNT體系、衛星互聯網等航天重大工程。
3.通用航空。抓好“兩機”(航空發動機和燃氣輪機)專項實施,推動中小航空發動機軍轉民發展。支持山河、翔龍等企業做大做強,加快輕型飛機、直升機減速傳動系統、浮空器等規模化發展,大力拓展低空旅游、飛行培訓、無人機物流等通航新型消費場景。鞏固全域低空空域管理改革成果,進一步優化低空管理協同運行機制。有序推進通用機場網絡建設,加快株洲、郴州等通航產業集聚區發展。
4.海洋裝備。加快先進船舶關鍵系統、海洋機器人、海洋作業平臺等裝備研發,積極開發船用綜合電力系統、甲板機械海底電纜等系列產品,推進深海礦產資源開發裝備產業化。提升鋼制船、游艇、豪華游船等船舶競爭優勢,培育優勢產品和品牌。
(責任單位: 省工業和信息化廳、省委軍民融合辦、省發展改革委,相關市州人民政府)
五、前瞻布局未來產業
圍繞人工智能、生命工程、量子科技、前沿材料等未來產業領域,加強基礎科學研究,著力突破關鍵技術,適度推進產業化布局,搶占新一輪科技革命和產業變革制高點,構建現代化產業體系未來競爭新優勢。
(一)人工智能
依托國家新一代人工智能公共算力開放創新平臺等,開展類腦智能、生成式人工智能、機器學習等基礎理論及算法研究,加快突破計算機視覺、人機交互、大模型計算架構等關鍵技術,推進智能芯片、智能傳感等人工智能關鍵軟硬件研發與制造,打造人工智能產業集群。深耕智能終端產品,加快工業機器人、服務機器人、特種機器人等領域的研發和產業布局,積極創建長沙國家人工智能創新應用先導區和人工智能創新發展試驗區。拓展人工智能在音視頻、工程機械、軌道交通、深海空天等重點領域的應用,打造全國首個音視頻AI大模型,形成一批智能應用標桿案例。
(責任單位:省工業和信息化廳、省發展改革委、省科技廳,相關市州人民政府)
(二)生命工程
生物技術及應用,依托溢多利、引航生物、鴻鷹生物等企業,著力發展系統生物學、合成生物學等核心底層技術,重點攻克工業菌種創新迭代、化學原料藥生物合成、植物天然產物發酵制造、可再生化工材料等前沿技術,促進合成生物技術在農業、化工、醫藥、環保等領域的應用。生物醫療,依托光琇基因、源品生物等企業,加快干細胞與再生醫學、基因編輯、細胞免疫等療法研發,不斷突破細胞藥物、基因藥物、抗體藥物、重組蛋白藥物、新型疫苗等新型生物藥物;推動人工生物設計、腦機接口、類腦芯片等領域研發創新,探索在肢體運動障礙、慢性意識障礙等診療領域的應用。支持長沙創建國家生物經濟先導區。
(責任單位:省衛生健康委、省科技廳、省工業和信息化廳、省發展改革委,相關市州人民政府)
(三)量子科技
積極突破量子時間測量、量子重力測量等技術,加強成熟技術轉移承接和測試中試,逐步推進國防軍工、石油探測、工程勘探、防震減災、智慧城市等領域的產業化應用。加快光量子、拓撲超導量子計算等基礎理論研究,開展量子編程、量子密碼學、量子機器學習、量子感知等前沿技術研究,強化量子科技在先進計算、智能制造、金融等領域的應用場景建設,推動量子計算、量子通信領域研究成果向實用化工程化發展。
(責任單位:省工業和信息化廳、省發展改革委、省科技廳、省通信管理局,相關市州人民政府)
(四)前沿材料
依托中南大學等科研院所,建設前沿材料基礎研發中心、產業共性關鍵技術研發中心等公共服務平臺,積極圍繞3D打印材料、超導材料、納米材料、生物醫用材料、液態金屬和智能、仿生與超材料等石化化工和金屬非金屬領域開展基礎理論研究和技術攻關,著力發展具有潛在重大應用場景和全球引領力的前沿材料產業,培育形成新的增長引擎。
(責任單位:省工業和信息化廳、省發展改革委、省科技廳,相關市州人民政府)
六、保障措施
1.建立高位統籌協調機制。在統籌“4×4”產業推進工作機制的基礎上,成立由省主要領導高位推進的現代化產業體系建設協調推進機制。健全完善省領導聯系產業集群(產業鏈)制度,針對現代石化、先進鋼鐵材料、工程機械、新一代信息技術等重點領域新增長點,分別建立一名省級領導牽頭、一個行業主管部門負責、一個實體化專班落實,其他職能部門、行業協會、領軍企業、院士專家和金融機構共同參與的工作推進機制,實行“一月一調度、一季一分析、半年一小結、一年一考評”。(省發展改革委、省工業和信息化廳牽頭)
2.研究出臺細分行業政策。研究出臺音視頻、新能源、人工智能、生物制造等細分行業政策,“一業一策”推進產業鏈強鏈延鏈補鏈,根據區域布局引導各市州特色化差異化發展。省級財政設立現代化產業體系建設專項,對重大產業項目、重大創新平臺、重大技術攻關、重要展會平臺等給予資金支持,積極實行“揭榜掛帥”“賽馬”等新型科研組織模式。(省發展改革委、省工業和信息化廳、省科技廳、省財政廳等按職責分工負責)
3.推動產業創新深度融合。深入實施科技創新高地建設“五大標志性工程”。以“4+4科創工程”帶動高能級創新平臺建設,爭取國家實驗室、國家大科學裝置、全國重點實驗室和國家科技(產業)創新中心布局,完善研發設計、檢驗檢測等科技服務平臺和政產學研用金才交流合作平臺,在園區加大布局一批中試基地。完善成果轉化激勵機制,促進高新園區與高校技術供需對接,推動創新成果加快落地。做實做強湖南先進技術研究院,支持新型研發機構建設,積極探索與國際接軌的科研機構治理結構和市場化運行機制。(省科技廳牽頭)
4.健全產業人才培養機制。制定吸引湘籍高層次產業創新人才和科研人才回湘發展的支持政策。深入實施“三尖”創新人才工程,加快引進一批青年科技人才、科技領軍人才和戰略科學家等高層次人才。優化高校和職業院校學科設置,鼓勵領軍企業與高校共建現代產業學院,支持職業院校聚焦產業緊缺人才需求開展“訂單式”人才培養,建設一批國家級高技能人才培訓基地和技能大師工作室。建立產業組織人才培養機制,有計劃地培養和使用一批肯學肯干、懂科技、懂產業、懂資本、懂市場、懂管理的干部。(省委組織部、省科技廳、省教育廳、省人力資源社會保障廳、省工業和信息化廳按職責分工負責)
5.強化金融工具創新賦能。統籌現有產業基金,整合部分專項資金,壯大并合理布局政府引導基金,統籌基金投入方向,做到重點產業鏈投資子基金全覆蓋,形成“政府母基金引導+子基金聚焦+項目基金深挖”的基金業態。建立國有股權創投投資基金“盡職免責、包容審慎、注重實效、科學考評”機制。深入實施企業上市“金芙蓉”躍升行動計劃,提高直接融資比重。加強股交所“科技創新”“專精特新”等特色專板建設,支持企業上市。引導企業創新債券融資模式,鼓勵發行知識產權ABS、供應鏈ABS和公募REITs等證券化產品,提高產業債比重。促進金融與產業深度融合,推進投貸聯動,優化風險補償機制,強化科技信貸支持。啟動建設省級綠色金融綜合服務平臺,持續完善和創新知識產權質押貸款、流水貸和信用貸等普惠貸款,鼓勵金融機構增加養老金融產品供給,支持金融機構聯合省級地方征信平臺、融資服務平臺等為中小微企業提供信貸支持。支持按照“政府+企業+金融機構”模式為現代化產業定制綜合金融服務方案。(省財政廳、省發展改革委、省地方金融監管局、省工業和信息化廳等按職責分工負責)
6.推進全產業鏈精準招商。圍繞“4×4”產業體系,建立產業鏈全景圖、招商線路圖、產業鏈客商庫、招商項目庫、專家顧問咨詢團隊,常態化開展招商引資、招才引智,重大項目招引實行“一企一策”。加強與央企對接協作,引進一批重大戰略性引領性產業項目,爭取國家重大產業布局。依托科研院所編制成果清單,開展科技招商,促進資本與技術對接。加強與電子、汽車等產業頭部企業對接,導入更多產品訂單,盤活閑置產能。主動對接長三角、粵港澳大灣區等重點區域,大力承接沿海地區產業轉移,持續推進湘商回歸。(省商務廳牽頭)
7.辦好供需對接展會平臺。持續辦好中非經貿博覽會、世界計算大會、湖南(國際)通用航空產業博覽會、北斗規模應用國際峰會、長沙國際工程機械展覽會、湖南旅游發展大會、中國中部(湖南)農業博覽會、全球湘商大會等展會平臺,恢復舉辦中國科技成果轉化交易大會,加快推動優質企業、優秀人才、知名品牌和創新技術等資源要素集聚。抓好項目協調服務,推動意向項目盡快簽約、簽約項目盡早開工、開工項目投產見效。(省商務廳、省工業和信息化廳、省發展改革委、省文化和旅游廳、省農業農村廳等按職責分工負責)
8.分級推進重大產業項目。建立重大產業項目分級推進機制,省市縣三級分別對投資50億元以上、10億元以上、1億元以上的重大產業項目,實施清單式管理、全過程協調和全周期服務。對納入清單的重大產業項目在要素資源方面予以重點支持。持續實施“十大產業項目”、產業發展“萬千百”工程。(省發展改革委、省工業和信息化廳牽頭)
9.持續優化環境降低成本。降低企業營商成本。大力發展鐵水聯運、多式聯運,著力提高鐵路、水運運輸比重,加快岳陽、衡陽、懷化、長沙等水港型、陸港型和空港型內外貿一體化物流基地建設,降低物流成本;探索微電網試點、放開企業自備綠電使用限制、運用“兩峰兩谷”電價機制鼓勵企業儲能、合理調整水電和綠電上網價格等措施,降低用電成本;發揮省屬國企主導作用,通過并購、控股等方式逐步實現全省天然氣同網同價,降低用氣成本;進一步降低信貸服務、融資擔保等收費標準,推動金融向實體經濟讓利。加強關鍵要素保障。探索對產業鏈關鍵環節多宗用地實行整體規劃、分期供應的供地模式,園區調區擴區、土地供應、環境容量、能耗指標優先保障重點產業鏈發展需求;加快數據資源整合共享開放,不斷提升政務服務水平。縱深推進“智賦萬企”行動,制定產業鏈“場景應用清單”,打造新技術新產品示范應用場景;支持企業市場開拓,提升優勢產業鏈進出口規模,推進“跨境電商+產業帶”出海品牌建設,鼓勵和支持企業通過海外倉、市場采購、跨境電商以及重點展會等渠道拓展國際市場。(省發展改革委、省財政廳、省自然資源廳、省生態環境廳、省商務廳、省人力資源社會保障廳、省地方金融監管局、省政務局、各市州人民政府按職責分工負責)
10.加強信息監測和考核評估。建立完善現代化產業體系統計指標及其監測評價體系,將現代化產業體系建設情況納入市州和省直有關單位績效考核,“五好”園區等考核中進一步提高產業發展權重。每年對“五個一批”進行評選表彰(一批優秀企業家、一批優秀企業、一批重大產業項目、一批重大創新成果、一批服務產業發展的優秀干部),統籌考慮將現代化產業體系建設納入省政府年度督查激勵項目。強化考核結果運用,建立鼓勵擔當的容錯糾錯機制,激勵干部擔當作為。(省政府辦公廳、省委組織部、省發展改革委、省工業和信息化廳、省統計局按職責分工負責)
附件:1.湖南省現代化產業體系空間布局圖(表)


2.湖南省現代化產業體系建設重點一覽表










湘公網安備:43010302000524號

繼續訪問